The Notes Extension DLL
The Notes Extension DLL (psns.dll) is triggered by open and close events in the Lotus Notes client. It ensures that both the ID file on a user’s workstation and in the Bravura Security Fabric repository are current. The DLL is also responsible for the initial registration of Notes ID files in the Bravura Security Fabric repository.
Install the Notes Extension DLL on each workstation using a Windows Installer package (psns.msi). See Installing client components to learn how to do this.
Prior to performing the initialization procedure, ensure that you can access Bravura Pass using Internet Explorer.
Once the Notes Extension DLL is installed, the user must perform the following initialization procedure:
Log in to the workstation.
Open up Lotus Notes.
When Lotus Notes is launched for the first time it creates the user’s configuration file (notes.ini).
Close Lotus Notes.
Log out of the workstation.
Log back into the workstation.
Logging back into the workstation triggers a Notes Extension DLL program that modifies the user’s notes.ini file, so that Lotus Notes will load the psns.dll when it is launched.
The purpose of the initialization procedure is to force the creation of the user’s configuration file and to modify it so that Lotus Notes will load the psns.dll when it is launched. Once the user’s notes.ini file is initialized, the Notes Extension DLL manages ID files as follows:
Initial registration
User: opens the Lotus Notes client software.
DLL: connects to the ID file repository - See Figure 1, “Opening the Lotus Notes client software”.
DLL: checks if the ID file is in the repository.
User: types his ID file password.
DLL: captures the user’s initial password.
User: closes the Lotus Notes client software.
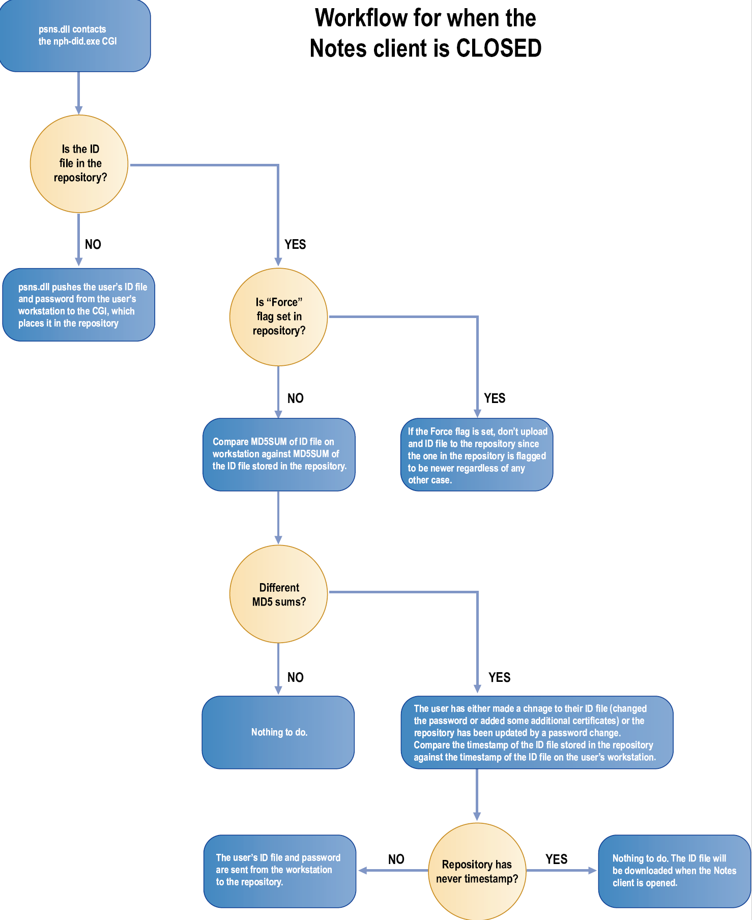
DLL: re-connects to the ID File repository - See Figure 2, “Closing the Lotus Notes client software” .
DLL: sends a copy of the user’s ID file and password to the ID file repository.
Post registration
User: opens the Lotus Notes client software.
DLL: connects to the ID File repository. See Figure 1, “Opening the Lotus Notes client software” .
DLL: checks if a new ID file is available and downloads it to the local workstation.
User: types his ID file password.
DLL: captures the user’s password.
User: closes the Lotus Notes client software.
DLL: re-connects to the ID File repository. See Figure 2, “Closing the Lotus Notes client software” .
DLL: checks if the ID file has been modified by the user and sends a copy of the ID file and password to the ID file repository.
When a password change occurs, the Notes connector on the Bravura Pass server pulls the user’s ID file from the did database table located on the Bravura Pass server, changes it’s password and updates the repository in the did database table on the Bravura Security Fabric server. The user’s record in the Bravura Security Fabric repository is flagged, which will cause the ID file to be downloaded to the user’s workstation once he opens the Lotus Notes client software.
If a user resets his password in Bravura Pass , the new password will be usable only after the user logs into Windows with his own account. For example:
JDOE is currently logged into a workstation.
BSMITH from somewhere, resets his Lotus Notes password using Bravura Pass .
BSMITH goes to use JDOE’s current workstation; however, he is unable to start Lotus Notes with the new password.
JDOE must log out of the workstation so that BSMITH can log in. BSMITH can then log into Lotus Notes with his new password.
If a user’s ID file cannot be found on the user’s workstation, for example if it is lost or accidentally removed, then the Lotus Notes Extension DLL can download an archived copy from the Bravura Security Fabric repository.

