Pre-installation Process
Mainframe Connector is the z/OS component of the Bravura Pass password management system. It is also used to interface with Bravura Identity systems. The steps involved in creating the Mainframe Connector datasets are as follows:
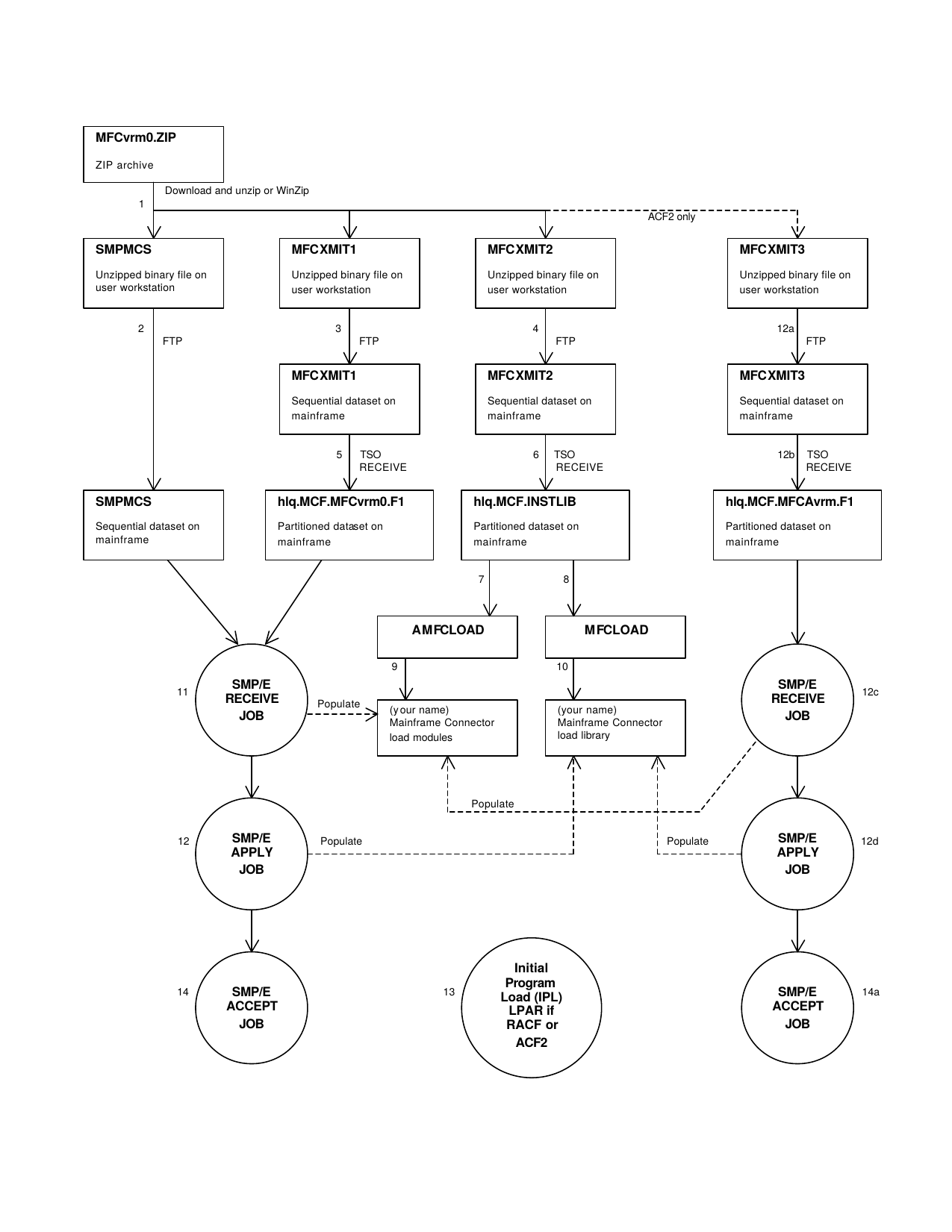
Download the Mainframe Connector distribution file from the Bravura Security WWW site or extract it from an Email. This file is in zip format.
Unzip the distribution file.
Upload files to z/OS.
Run z/OS tools to create Mainframe Connector distribution files.
These steps are illustrated in in the diagram below.

Unpacking archive
Unzip the initial Mainframe Connector distribution file. The unzip function will create four new files. These four files contain the following information:
The
SMPMCSinformation to be used for the Mainframe Connector SMP/E install.The
MFC7030.F1relfile to be used for the Mainframe Connector SMP/E base function install.The
INSTLIBinformation to be used for environment creation, sample procedure and parameter data, sample installation exits, and API usage example programs.The
MFCA703.F1relfile to be used for the Mainframe Connector SMP/E ACF2 dependent function install.
Moving files to z/OS
The files created in the unzip step can now be moved to z/OS. The most likely approach is to use FTP to move the files to an z/OS image. From the system that currently contains the Mainframe Connector unzip files, perform the following:
FTP login to the z/OS image, for example:
ftp zossys
Reply with z/OS userid and password information as prompted.
Set the file transfer mode to binary by issuing the bin command, for example:
bin
Place the Mainframe Connector files on to the z/OS image, for example
put smpmcs 'hlq.SMPMCS' put mfcxmit1 'hlq.MFC7030.F1.XMIT' put mfcxmit2 'hlq.INSTLIB.XMIT' put mfcxmit3 'hlq.MFCA703.F1.XMIT'
exit FTP, for example
quit
The z/OS files should be preallocated. They should be FB datasets with an LRECL of 80 and BLKSIZE 3120. Space should be allocated as (TRK,(5,8),RLSE) for each dataset.
Note
"put mfcxmit3 ’hlq.MFCA703.F1.XMIT’" (see above) and any other MFCA702-involved operations should be performed only if the target system is or will be running ACF2. They do not apply to RACF or TopSecret.
Creating partitioned data sets
The hlq.SMPMCS dataset requires no further processing to be usable. The hlq.MFC7030.F1.XMIT , hlq.INSTLIB.XMIT , and hlq.MFCA703.F1.XMIT datasets require one additional step before the information they contain can be used. These datasets have been created using TSO TRANSMIT. They must now be processed through TSO RECEIVE to create PDS datasets on the z/OS image.
An example of the RECEIVE command follows:
RECEIVE INDATASET('hlq.MFC7030.F1.XMIT')This command will prompt you for the target dataset name. Enter the following response:
DATASET('hlq.MFC.MFC7030.F1')This will cause the contents of the dataset contained in hlq.MFC7030.F1.XMIT to be moved into hlq.MFC.MFC7030.F1 . hlq.MFC.MFC7030.F1 is a partitioned dataset and the RECEIVE command populates this partitioned dataset with the appropriate dataset members.
Repeat the above process for the hlq.INSTLIB.XMIT dataset and, if necessary, for the hlq.MFCA703.F2.XMIT dataset.
hlq.MFC.MFC7030.F1 will require 5 cylinders of DASD space and should be allocated with the following dataset characteristics:
DSORG=PO
LRECL=0
BLKSIZE=6144
DIRBLKS=20
RECFM=U
hlq.MFC.INSTLIB will require 15 tracks of DASD space and should be allocated with the following dataset characteristics:
DSORG=PO
LRECL=80
BLKSIZE=8000
DIRBLKS=5
RECFM=FB
hlq.MFC.MFCA703.F1 (if necessary) will require 5 tracks of DASD space and should be allocated with the following dataset characteristics:
DSORG=PO
LRECL=0
BLKSIZE=6144
DIRBLKS=3
RECFM=U